Trong lĩnh vực tự động hóa và điều khiển công nghiệp, việc điều khiển tốc độ motor DC (động cơ một chiều) là một kỹ thuật quan trọng giúp tối ưu hóa hiệu suất vận hành, tiết kiệm năng lượng và nâng cao độ chính xác của hệ thống. Một trong những yếu tố then chốt để làm được điều này chính là sơ đồ mạch điều khiển tốc độ motor DC – công cụ giúp kỹ sư nắm bắt cách thức hoạt động, lắp đặt và bảo trì hệ thống điều khiển tốc độ.
Hãy cùng VIMEX tìm hiểu chi tiết về sơ đồ mạch điều khiển tốc độ motor DC – một ứng dụng quan trọng trong các hệ thống tự động hóa, máy công nghiệp và thiết bị điện dân dụng. Bài viết này sẽ giúp bạn hiểu rõ nguyên lý PWM, cấu tạo mạch, cũng như cách lựa chọn linh kiện phù hợp để điều khiển motor DC an toàn và hiệu quả.
Motor DC (Direct Current Motor) là loại động cơ điện hoạt động bằng dòng điện một chiều. Nó có ưu điểm nổi bật như:
Tuy nhiên, nếu không có mạch điều khiển tốc độ phù hợp, motor DC sẽ hoạt động thiếu ổn định, tiêu hao điện năng lớn, dễ gây mòn cơ khí hoặc cháy cuộn dây. Do đó, sơ đồ mạch điều khiển tốc độ motor DC đóng vai trò rất quan trọng trong việc thiết lập một hệ thống hiệu quả, an toàn và bền bỉ.
Nguyên lý cơ bản là điều chỉnh điện áp hoặc xung điện áp cấp vào motor DC để thay đổi tốc độ quay. Có hai phương pháp điều khiển phổ biến:

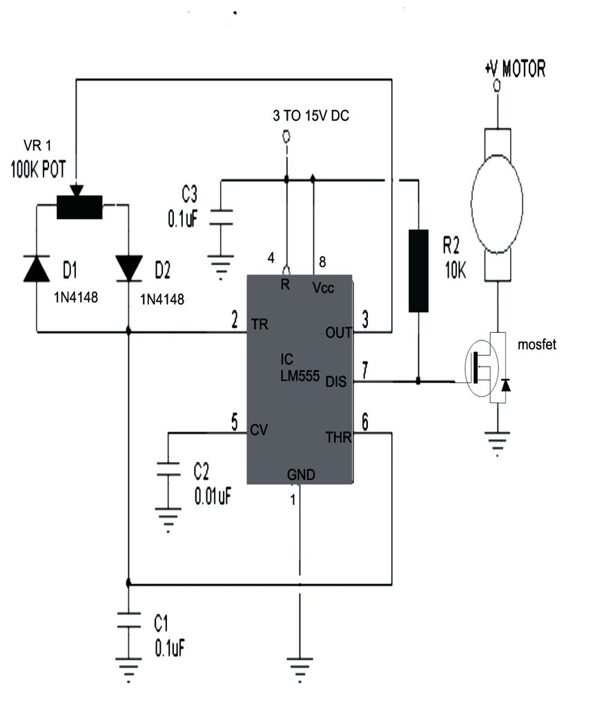
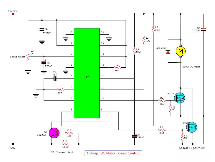
Một sơ đồ mạch điều khiển tốc độ motor DC đơn giản gồm các thành phần sau:
|
Thành phần |
Vai trò |
|
Nguồn DC |
Cấp năng lượng cho motor |
|
Bộ điều chế PWM |
Tạo ra xung điều khiển tốc độ |
|
MOSFET hoặc IGBT |
Đóng ngắt điện áp cao tần |
|
Tụ điện, Diode bảo vệ |
Chống nhiễu, chống quá áp ngược |
|
Mạch phản hồi (cảm biến tốc độ) |
Giám sát và điều chỉnh chính xác tốc độ quay |
|
Vi điều khiển (MCU) (trong mạch nâng cao) |
Lập trình logic điều khiển thông minh |

Dưới đây là ví dụ đơn giản về một sơ đồ mạch điều khiển tốc độ motor DC bằng PWM:
[+12V DC] → [PWM Controller (NE555 hoặc Arduino)] → [MOSFET IRF540] → [Motor DC] → [Ground]
↑
[Potentiometer – Điều chỉnh độ rộng xung]
Giải thích:

Các hệ thống cần kiểm soát tốc độ chính xác đều ứng dụng sơ đồ mạch này, ví dụ:
Xem thêm: Mạch điều khiển tốc độ motor DC 220V: Hướng dẫn cơ bản và ứng dụng
Máy bơm đang chạy nhưng nóng bất thường và cách xử lý ổn định 0946889440
Dưới đây là 5 loại mạch điều khiển tốc độ motor DC phổ biến, với ưu – nhược điểm và phân loại rõ ràng cho từng ứng dụng:
a. Mạch dùng MOSFET đơn giản
b. Mạch dùng IC 555 tạo PWM
c. Mạch dùng Arduino (hoặc vi điều khiển) tạo PWM
d. Mạch cầu H với 4 MOSFET kênh N
e. Mạch dùng module L298 (cầu H tích hợp)

Trong bất kỳ hệ thống cơ khí hay tự động hóa nào, việc chọn đúng loại động cơ DC là bước nền tảng để đảm bảo hiệu suất, độ bền và khả năng kiểm soát tốc độ thông qua sơ đồ mạch điều khiển tốc độ motor DC. Với kinh nghiệm cung cấp thiết bị cho hàng trăm doanh nghiệp công nghiệp trên toàn quốc, Vimex luôn khuyến nghị người dùng xác định rõ 3 yếu tố kỹ thuật cốt lõi trước khi lựa chọn động cơ:
Chọn sai động cơ không chỉ gây ra hiệu suất kém mà còn ảnh hưởng trực tiếp đến độ chính xác của mạch điều khiển và tuổi thọ thiết bị. Tại Vimex, chúng tôi sẵn sàng tư vấn lựa chọn động cơ DC chính hãng đi kèm giải pháp mạch điều khiển tốc độ phù hợp, đảm bảo vận hành tối ưu, dễ tích hợp, dễ mở rộng và tiết kiệm năng lượng trong dài hạn.
Để motor DC hoạt động bền bỉ và đạt hiệu suất cao, người dùng cần tuân thủ quy trình lắp đặt và vận hành chuẩn. Trước hết, cần đấu nối đúng cực điện áp DC vào motor và bộ điều khiển tốc độ theo sơ đồ hướng dẫn từ nhà sản xuất. Khi khởi động, hãy điều chỉnh tốc độ tăng dần bằng núm vặn hoặc tín hiệu PWM để tránh sốc tải. Đồng thời, nên tích hợp diode bảo vệ, cầu chì, hoặc mạch chống quá dòng nhằm giảm thiểu rủi ro cháy nổ.
Tại Vimex, chúng tôi cung cấp đầy đủ các bộ điều tốc motor DC, thiết bị phụ trợ, cũng như hỗ trợ kỹ thuật trong suốt quá trình lắp đặt và vận hành. Điều này giúp khách hàng dễ dàng triển khai hệ thống tự động hóa một cách an toàn, chính xác và tiết kiệm chi phí.
Tất cả các dòng bơm Vimex đang bán chạy và sẵn hàng
Hiểu và áp dụng đúng sơ đồ mạch điều khiển tốc độ motor DC giúp bạn thiết kế hệ thống hoạt động ổn định, tiết kiệm chi phí và đảm bảo hiệu quả vận hành. Tùy theo yêu cầu thực tế, bạn có thể lựa chọn mạch điều khiển đơn giản dùng biến trở, hoặc mạch lập trình phức tạp dùng vi điều khiển như Arduino, STM32...
👉 Nếu bạn đang tìm thiết bị điều khiển motor DC chính hãng, bộ PWM chuyên dụng hoặc cần thiết kế mạch theo yêu cầu, hãy liên hệ ngay với chúng tôi để được tư vấn kỹ thuật chi tiết và báo giá tốt nhất!
Từ khóa:
#Tin tức