Hướng dẫn lắp đặt và sử dụng bơm hóa chất IHF theo chuẩn nhà máy

  03/10/2025
<p><span style="font-size:12pt"><span style="line-height:115%"><span style="font-family:&quot;Times New Roman&quot;,serif">Bơm h&oacute;a chất IHF chuy&ecirc;n d&ugrave;ng cho axit, kiềm, dung m&ocirc;i ăn m&ograve;n. Hướng dẫn lắp đặt, vận h&agrave;nh v&agrave; bảo dưỡng chuẩn nh&agrave; m&aacute;y gi&uacute;p bơm hoạt động bền bỉ, an to&agrave;n.</span></span></span></p>

Bơm hóa chất IHF là dòng bơm chuyên dụng trong công nghiệp, được thiết kế để bơm axit, kiềm, dung môi và nhiều loại chất lỏng ăn mòn khác. Để đảm bảo hiệu quả vận hành cũng như kéo dài tuổi thọ thiết bị, việc lắp đặt và sử dụng đúng chuẩn nhà máy là yếu tố vô cùng quan trọng.

Bơm hoá chất IHF
Bơm hoá chất IHF

Hướng dẫn lắp đặt và sử dụng bơm hóa chất IHF theo chuẩn nhà máy

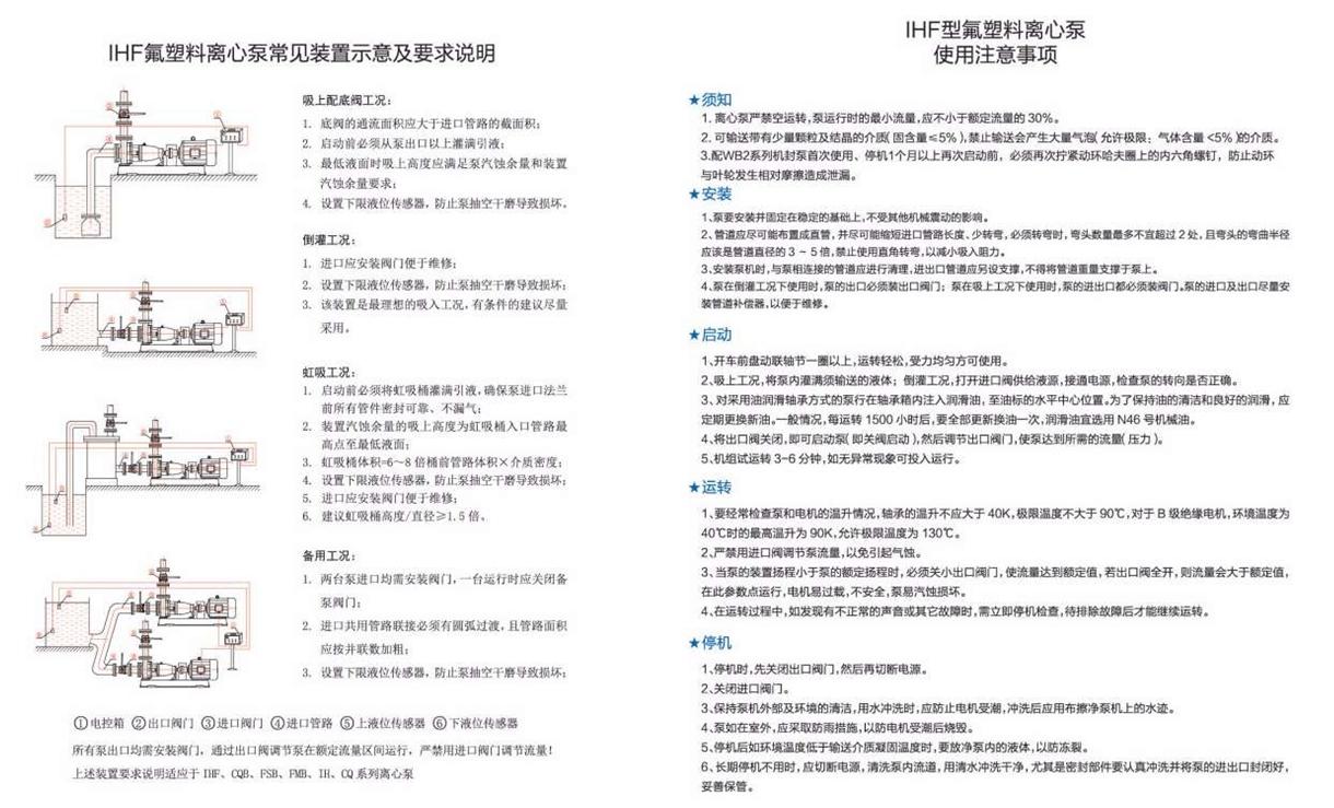
1. Sơ đồ lắp đặt tiêu chuẩn bơm IHF

Bơm hóa chất IHF có thể được lắp đặt theo nhiều phương án tùy theo điều kiện hệ thống:

  • Lắp đặt hút bể có van đáy

    • Van đáy phải lớn hơn đường kính ống hút.
    • Trước khi vận hành cần mồi đầy chất lỏng trong buồng bơm và ống hút.
    • Chiều cao hút phải nhỏ hơn khả năng hút NPSH của bơm.
    • Cần lắp cảm biến mực chất lỏng để tránh chạy khô.
  • Lắp đặt hút đáy bồn

    • Đây là phương án tối ưu, đảm bảo bơm làm việc hiệu quả và an toàn.
    • Lắp van đầu vào để thuận tiện bảo trì.
    • Có cảm biến mực chất lỏng chống chạy khô.
  • Lắp đặt bồn tự mồi (xi phông)

    • Xi phông cần được mồi đầy chất lỏng trước khi khởi động.
    • Bình xi phông phải có thể tích gấp 6–8 lần thể tích đoạn ống phía trước.
    • Bình xi phông phải đặt cao hơn bơm ít nhất 1,5 lần.
  • Lắp đặt hai bơm song song hút đáy bồn

    • Cần thiết kế ống vào dạng cung tròn để phân phối đều lưu lượng.
    • Lắp thêm van đầu vào để thuận tiện cho việc bảo trì.

📌 Lưu ý chung:

  • Tất cả máy bơm phải lắp van một chiều ở đầu ra để chống búa nước.
  • Không được điều chỉnh lưu lượng bằng van đầu vào, chỉ điều chỉnh tại van đầu ra.
  • Luôn có van khóa đầu ra để kiểm soát lưu lượng và áp suất.
SƠ ĐỒ LẮP ĐẶT TIÊU CHUẨN

 

2. Những lưu ý khi sử dụng bơm IHF

Cảnh báo

  • Không chạy khô: Bơm chạy khô sẽ gây nóng chảy nhựa và phá hỏng buồng bơm.
  • Lưu lượng vận hành phải đạt tối thiểu 30% so với thiết kế.
  • Chỉ sử dụng khi tỷ lệ hạt rắn trong chất lỏng nhỏ hơn 5%.
  • Với phớt cơ khí WB2: lần đầu sử dụng hoặc khi dừng bơm trên 1 tháng cần siết chặt lại bu-lông định vị để tránh lỏng và mài mòn trục.

Lắp đặt

  • Bơm phải đặt trên nền vững chắc, không rung lắc.
  • Đường ống hút cần ngắn, thẳng, tối đa 2 góc cua, bán kính cua ≥ 3–5 lần đường kính ống.
  • Đường ống phải được súc rửa sạch trước khi kết nối với bơm.

Vận hành

  • Quay thử trục bơm trước khi khởi động.
  • Đảm bảo van hút mở hoàn toàn.
  • Với bơm dùng vòng bi dầu: đổ đầy dầu bôi trơn N46 đến ½ mắt thăm dầu, thay dầu sau 1500 giờ hoạt động.
  • Khi khởi động: đóng van đầu ra → chạy bơm → từ từ mở van để đạt lưu lượng mong muốn.
  • Chạy thử 3–6 phút ổn định trước khi đưa vào vận hành chính thức.

Khi đang chạy

  • Nhiệt độ bơm không vượt quá 40°C, động cơ không quá 90°C.
  • Nếu cột áp nhỏ hơn định mức, cần điều chỉnh van đầu ra để đưa về áp suất chuẩn, tránh quá tải động cơ.
  • Khi phát hiện bất thường phải dừng ngay để kiểm tra, tuyệt đối không cố vận hành.

Khi dừng máy

  • Đóng van đầu ra trước khi ngắt bơm, sau đó khóa van đầu vào.
  • Rửa sạch và lau khô bơm để tránh ẩm động cơ.
  • Bơm đặt ngoài trời cần mái che chống mưa nắng.
  • Nếu nhiệt độ môi trường thấp hơn nhiệt độ hóa rắn của chất bơm, phải xả sạch toàn bộ chất lỏng để tránh đông đặc.
  • Khi không sử dụng dài ngày, cần vệ sinh toàn bộ, đặc biệt là buồng bơm và phớt cơ khí.

Xem thêm: Hướng dẫn sử dụng bơm hóa chất IHF đúng cách hiệu quả cao

 

Lợi ích của việc lắp đặt máy bơm hóa chất IHF đúng cách

Việc lắp đặt và sử dụng bơm hóa chất IHF đúng chuẩn sẽ giúp:

  • Đảm bảo hiệu suất vận hành ổn định.
  • Ngăn ngừa sự cố như chạy khô, quá tải, búa nước.
  • Kéo dài tuổi thọ thiết bị và giảm chi phí bảo trì.

👉 Với môi trường làm việc đặc thù chứa axit, kiềm hoặc dung môi ăn mòn, bơm IHF cần được lắp đặt chuẩn xác, tuân thủ hướng dẫn nhà sản xuất và bảo trì định kỳ

Video tháo lắp bơm hoá chất IHF tại VIMEX

Ứng dụng của bơm hóa chất IHF

Bơm IHF được sản xuất chuyên dụng cho môi trường hóa chất ăn mòn, dung môi mạnh, axit, kiềm và nhiều loại chất lỏng đặc biệt. Các ứng dụng điển hình gồm:

  • Ngành hóa chất – hóa dầu: bơm axit sulfuric, axit nitric, axit phosphoric, dung môi hữu cơ, muối vô cơ…
  • Ngành xử lý nước: bơm hóa chất khử trùng, clo, xút, PAC, phèn nhôm.
  • Ngành luyện kim & mạ điện: bơm dung dịch mạ, dung dịch axit tẩy rửa kim loại.
  • Ngành phân bón, thuốc trừ sâu: vận chuyển hóa chất sản xuất.
  • Ngành dược phẩm, thực phẩm: bơm dung dịch đặc biệt có tính ăn mòn nhưng yêu cầu độ tinh khiết cao.

 

Đặc điểm nổi bật của bơm IHF

  • Chống ăn mòn vượt trội: Thân bơm, buồng bơm và các bộ phận tiếp xúc chất lỏng được chế tạo bằng nhựa nhiệt dẻo lót PTFE hoặc FEP, chịu được hầu hết các loại axit – kiềm.
  • Lưu lượng và cột áp ổn định: Là bơm ly tâm, vận hành êm, ít rung.
  • Vận hành an toàn: Có thể lắp thêm cảm biến mực chất lỏng để tránh chạy khô.
  • Đa dạng công suất: Từ nhỏ gọn cho phòng thí nghiệm đến công suất lớn cho nhà máy.
  • Dễ lắp đặt và bảo trì: Thiết kế đơn giản, linh kiện tiêu chuẩn, dễ thay thế.

 

Nguyên lý hoạt động của bơm IHF

Bơm IHF là bơm ly tâm trục ngang. Khi động cơ hoạt động:

  1. Trục bơm quay kéo cánh bơm quay theo.
  2. Cánh bơm tạo lực ly tâm, hút chất lỏng từ cửa hút và đẩy ra cửa xả với áp suất cao.
  3. Nhờ thiết kế buồng bơm kín, chất lỏng được vận chuyển liên tục và ổn định.

⚠️ Lưu ý: Bơm IHF không được chạy khô. Luôn phải mồi đầy chất lỏng trong buồng bơm trước khi khởi động.

 

Cấu tạo của bơm IHF

Một chiếc bơm IHF điển hình gồm các bộ phận chính:

  • Thân bơm: Nhựa lót PTFE/FEP, chịu hóa chất.
  • Cánh bơm: Gắn trực tiếp trên trục, tạo áp lực dòng chảy.
  • Trục bơm: Thép bọc nhựa hoặc hợp kim đặc biệt.
  • Phớt cơ khí: Giúp bơm vận hành kín khít, ngăn rò rỉ hóa chất.
  • Vòng bi và buồng dầu: Bôi trơn trục, đảm bảo quay ổn định.
  • Động cơ điện: Cung cấp năng lượng vận hành bơm.

Cấu tạo bơm hóa chất đầu nhựa

Cách lựa chọn bơm hóa chất IHF phù hợp

Để chọn đúng model bơm IHF, cần dựa trên:

  • Loại chất lỏng: Xác định tính ăn mòn (axit, kiềm, dung môi…).
  • Lưu lượng (Q): m³/h theo yêu cầu hệ thống.
  • Cột áp (H): m cột nước cần thiết.
  • Nhiệt độ chất lỏng: tối đa khoảng 100°C.
  • Tỷ lệ hạt rắn: <5% trong dung dịch.
  • Điều kiện lắp đặt: hút đáy bồn, hút bể, hay hệ thống xi phông.

📌 Lời khuyên: Nên tham khảo kỹ sư kỹ thuật trước khi chọn để tránh bơm quá tải hoặc không phù hợp chất lỏng.

 

Cách vệ sinh và bảo dưỡng bơm IHF

Vệ sinh

  • Sau mỗi ca vận hành, nên xả sạch bơm bằng nước sạch hoặc dung môi trung tính để loại bỏ hóa chất bám dính.
  • Lau khô thân bơm và động cơ, đặc biệt nếu bơm đặt ngoài trời.
  • Nếu bơm chất dễ kết tinh (như axit phosphoric, NaOH), cần vệ sinh ngay sau khi dừng.

Bảo dưỡng

  • Định kỳ thay dầu vòng bi sau 1500 giờ hoạt động, dùng dầu bôi trơn N46.
  • Kiểm tra phớt cơ khí: Nếu phát hiện rò rỉ hoặc mài mòn cần thay thế.
  • Theo dõi nhiệt độ: Nhiệt độ bơm không vượt 40°C, động cơ không quá 90°C.
  • Ngưng sử dụng dài ngày: cần vệ sinh toàn bộ, đặc biệt là buồng bơm và phớt, sau đó bảo quản nơi khô ráo.
  • Ngoài trời: trang bị mái che chống mưa nắng.

 

Liên Hệ Bơm công nghiệp VIMEX: 0989 775 196 ( Hồng - Giám đốc kinh doanh) 

hong-nguyen

Giám đốc kinh doanh
Hồng Nguyễn
Chuyên gia tư vấn bơm công nghiệp 15 năm kinh nghiệm
Tôi là Hồng - Chuyên gia tư vấn bơm công nghiệp. Tôi tin rằng một hệ thống bơm đúng – không chỉ tiết kiệm chi phí, mà còn giúp doanh nghiệp vận hành hiệu quả hơn, bền vững hơn. Sứ mệnh của tôi là giúp doanh nghiệp của bạn không chỉ mua bơm, mà sở hữu một giải pháp bơm thông minh, tiết kiệm và hiệu suất cao.

Từ khóa:

#Tin tức


Bài viết tương tự
Tin tức nổi bật
© Copyright by bomcongnghiepvimex.com 2025. Designed by Vicogroup.vn